《图解密码学》
本文最后更新于:4 年前
图解密码学的读书笔记
第 1 章 环游密码世界



第 2 章 历史上的密码——写一篇别人看不懂的文章







第 3 章 对称密码(共享密钥密码)——用相同的密钥进行加密和解密























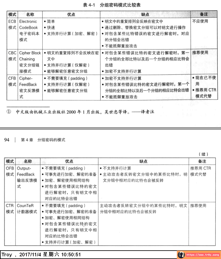
第 4 章 分组密码的模式——分组密码是如何迭代的

























第 5 章 公钥密码——用公钥加密,用私钥解密



第 6 章 混合密码系统——用对称密码提高速度,用公钥密码保护会话密钥


第 7 章 单向散列函数——获取消息的“指纹”














第 8 章 消息认证码——消息被正确传送了吗













第 9 章 数字签名——消息到底是谁写的

















第 10 章 证书——为公钥加上数字签名
























第 11 章 密钥——秘密的精华





















第 12 章 随机数——不可预测性的源泉








第 13 章 PGP——密码技术的完美组合
第 14 章 SSL/TLS——为了更安全的通信
第 15 章 密码技术与现实社会——我们生活在不完美的安全中









读后感
通俗易懂,挺不错的,快速入门我觉得 OK
来呀快活呀
《图解密码学》
https://www.tr0y.wang/2017/11/04/TJMMX-BOOK/